MAgPIE - An Open Source land-use modeling framework

4.6.1

created with goxygen 1.3.2

Technological change (13_tc)

Description

The technological change (TC) module describes the relation between agricultural land use intensity represented by the \(\tau\) factor and the costs which have to be paid for further intensification (technological change costs). Besides cropland expansion (39_landconversion) and trade (21_trade), it describes the third major option of the model to increase regional supply. In order to calculate this relation, the module needs to receive information about the assumed interest rate and assumed investment horizon currently provided by module 12_interest_rate.

Calculated \(\tau\) factors are then used for yields calculation by 14_yields and by 38_factor_costs for the calculation of factor costs.

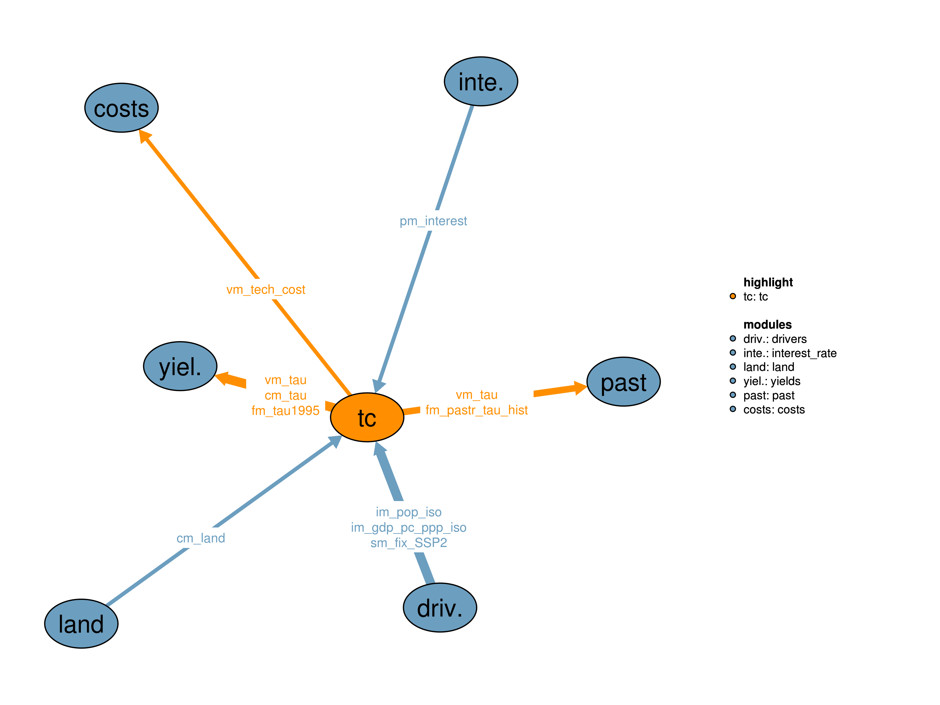
Interfaces

Interfaces to other modules

Input

module inputs (A: endo_jan22 | B: exo)
  Description Unit A B
im_gdp_pc_ppp_iso
(t_all, iso)
Per capita income in purchasing power parity \(USD_{05PPP}/cap/yr\) x
im_pop_iso
(t_all, iso)
Population \(10^6/yr\) x
pcm_land
(j, land)
Land area in previous time step including possible changes after optimization \(10^6 ha\) x x
pm_interest
(t_all, i)
Interest rate in each region and timestep \(\%/yr\) x x
sm_fix_SSP2 year until which all parameters are fixed to SSP2 values \(year\) x x

Output

module outputs
  Description Unit
fm_pastr_tau_hist
(t_all, h)
Historical managed pasture tau \(1\)
fm_tau1995
(h)
Agricultural land use intensity tau in 1995 \(1\)
pcm_tau
(h, tautype)
Tau factor of the previous time step \(1\)
vm_tau
(h, tautype)
Agricultural land use intensity tau \(1\)
vm_tech_cost
(i)
Total Annuitized costs of TC \(10^6 USD_{05PPP}/yr\)

Realizations

(A) endo_jan22

The endo realization stands for endogenous implementation of technological change and land use intensification. The intensification rates are calculated endogenously based on an interplay between land use intensity \(\tau\) and technological change costs (as shown schematically in the figure below). This module realization contains the implementation as described in Dietrich et al. (2014) with two minor modifications:

Implementation of technological change in MAgPIE (Dietrich et al. 2014)

Initial land use intensity \(\tau\) values for the year 2000 come from Dietrich et al. (2012) and are shown below.

\tau-factors in world regions & global (GLO) for the year 2000. (Dietrich et al. 2012)

Investments into technological change (TC) trigger land use intensification (\(\tau\)) which triggers in turn yields increases. How much intensification can be triggered by an investment, depends on the investment-yield ratio, which in turn depends on the current agricultural land use intensity. The higher the current intensity level, the more expensive the additional intensification will become. The interaction between land use intensity and production costs per area as shown in the schematic is not covered by this module and can be found instead in 38_factor_costs.

Investment-yield ratio in relation to \tau-factor (Dietrich et al. 2014)

Relative technological change costs v13_cost_tc are calculated as a heuristically derived power function of the land use intensity vm_tau for the investment-yield-ratio (see figure above) multiplied by the current regional crop areas pc13_land (taken from previous time step) and shifted 15 years into the future using the region specific interest rate pm_interest:

\[\begin{multline*} v13\_cost\_tc\left(i2, tautype\right) = \sum_{ct}\left( pc13\_land\left(i2, tautype\right) \cdot i13\_tc\_factor(ct) \cdot \sum_{supreg(h2,i2)}vm\_tau(h2,tautype)^{ i13\_tc\_exponent(ct) } \cdot \left(1+pm\_interest(ct,i2)\right)^{15}\right) \end{multline*}\]

The shifting is performed because investments into technological change require on average 15 years of research before a yield increase is achieved, but the model has to see costs and benefits concurrently in order to take the right investment decisions (see also Dietrich et al. (2014)). Investment costs are scaled in relation to crop area, since a wider areal coverage means typically also higher variety in biophysical conditions, which would require more research for the same overall intensity boost.

In order to get the full investments required for the desired intensification the relative technological change costs are multiplied with the given intensification rate. These full costs are then distributed over an infinite time horizon by multiplication with the interest rate pm_interest(i) (annuity with infinite time horizon):

\[\begin{multline*} v13\_tech\_cost\left(i2, tautype\right) = \sum_{supreg(h2,i2)}\left(\frac{ vm\_tau(h2,tautype)}{pcm\_tau(h2,tautype)}-1\right) \cdot v13\_cost\_tc(i2,tautype) \cdot \sum_{ct}\left(\frac{pm\_interest(ct,i2)}{\left(1+pm\_interest(ct,i2)\right)}\right) \end{multline*}\]

\[\begin{multline*} vm\_tech\_cost(i2) = \sum_{tautype}\left( v13\_tech\_cost\left(i2, tautype\right)\right) \end{multline*}\]

Limitations This module significantly reduces the overall computational performance of the model since these endogenous calculations are highly computational intensive.

(B) exo

The exo realization stands for exogenous implementation of technological change and land use intensification. The equations and structure are similar to the endo realization, with the difference that all variables are fixed. The idea of exo realization is to prescribe intensification rates based on model runs with the endo realization. For instance, the endogenously derived intensification rates for a SSP2 baseline run can be used as exogenous input for a SSP2 policy run. The tau function in the magpie4 R package can be used to generate the file f13_tau_scenario.csv, which is region and time specific, based on an existing model run: tau(gdx,file=“f13_tau_scenario.csv”). This file should then be copied to the input folder (overwrite the existing dummy file f13_tau_scenario.csv).

Limitations TC is not allowed to adapt to the given demand requirements.This realization might result in infeasibilities if the scenario setup diverges too much from the scenario setup used to generate the file f13_tau_scenario.csv. If the pressure in the system is too high, the tau factors provided in the file f13_tau_scenario.csv might be insufficient to solve the model.

Definitions

Objects

module-internal objects (A: endo_jan22 | B: exo)
  Description Unit A B
f13_tau_historical
(t_all, h)
historical tau scenario \(1\) x
f13_tau_scenario
(t_all, h, tautype)
tau scenario \(1\) x
f13_tc_exponent
(t_all, scen13)
Regression exponent \(1\) x x
f13_tc_factor
(t_all, scen13)
Regression factor \(USD_{05PPP}/ha\) x x
f13_tcguess
(h)
Guess for initial annual TC rates \(1\) x
i13_tc_exponent
(t)
Regression exponent \(1\) x x
i13_tc_factor
(t)
Regression factor \(USD_{05PPP}/ha\) x x
p13_cost_tc
(i, tautype)
Technical change costs per region \(10^6 USD_{05PPP}\) x
p13_tech_cost
(i, tautype)
Annuitized costs of TC for crops and pasture \(10^6 USD_{05PPP}/yr\) x
pc13_land
(i, tautype)
Crop and grass land area per region \(10^6 ha\) x x
pc13_tcguess
(h, tautype)
Guess for annual tc rates in the next time step \(1\) x
q13_cost_tc
(i, tautype)
Costs for TC \(10^6 USD_{05PPP}/yr\) x
q13_tech_cost
(i, tautype)
Total annuitized costs for TC \(10^6 USD_{05PPP}\) x
q13_tech_cost_sum
(i)
Total Total annuitized costs for TC \(10^6 USD_{05PPP}/yr\) x
s13_ignore_tau_historical ignore historical tau (1) or use it as lower bound (0) \(binary\) x
s13_max_gdp_shr Maximum tech cost as share of regional GDP x
v13_cost_tc
(i, tautype)
Technical change costs per region \(10^6 USD_{05PPP}\) x
v13_tech_cost
(i, tautype)
Annuitized costs of TC for crops and pasture \(10^6 USD_{05PPP}/yr\) x

Sets

sets in use
  description
cell(i, j) number of LPJ cells per region i
ct(t) Current time period
h all superregional economic regions
h2(h) Superregional (dynamic set)
i all economic regions
i_to_iso(i, iso) mapping regions to iso countries
i2(i) World regions (dynamic set)
iso list of iso countries
j number of LPJ cells
land Land pools
scen13 tc cost scenario
supreg(h, i) mapping of superregions to its regions
t_all(t_ext) 5-year time periods
t_past(t_all) Timesteps with observed data
t(t_all) Simulated time periods
tautype tc type
type GAMS variable attribute used for the output

Authors

Jan Philipp Dietrich, Christoph Schmitz, Benjamin Bodirsky, Florian Humpenoeder, Marcos Alves

See Also

09_drivers, 10_land, 11_costs, 12_interest_rate, 14_yields, 31_past

References

Dietrich, Jan Philipp, Christoph Schmitz, Hermann Lotze-Campen, Alexander Popp, and Christoph Müller. 2014. “Forecasting Technological Change in Agriculture—An Endogenous Implementation in a Global Land Use Model.” Technological Forecasting and Social Change 81: 236–49. https://doi.org/10.1016/j.techfore.2013.02.003.
Dietrich, Jan Philipp, Christoph Schmitz, Christoph Müller, Marianela Fader, Hermann Lotze-Campen, and Alexander Popp. 2012. “Measuring Agricultural Land-Use Intensity – A Global Analysis Using a Model-Assisted Approach.” Ecological Modelling 232 (May): 109–18. https://doi.org/10.1016/j.ecolmodel.2012.03.002.