MAgPIE - An Open Source land-use modeling framework

4.10.1

created with goxygen 1.4.6

Carbon (52_carbon)

Description

The carbon module provides carbon density information for different land types.

Interfaces

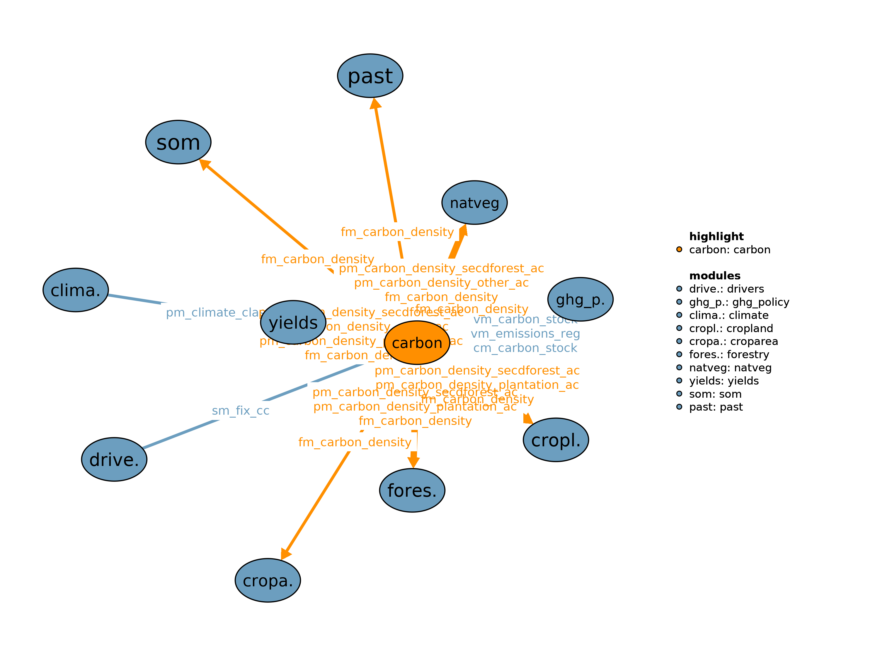
Interfaces to other modules

Input

module inputs (A: normal_dec17)
  Description Unit A
pcm_carbon_stock
(j, land, c_pools, stockType)
Carbon stock in vegetation soil and litter for different land types \(10^6 tC\) x
pm_climate_class
(j, clcl)
Koeppen-Geiger climate classification on the simulation cluster level \(1\) x
sm_fix_cc year until which all parameters affected by cc are fixed to historical values \(year\) x
vm_carbon_stock
(j, land, c_pools, stockType)
Carbon stock in vegetation soil and litter for different land types \(10^6 tC\) x
vm_emissions_reg
(i, emis_source, pollutants)
Regional emissions by source and gas after technical mitigation N CH4 C \(Tg/yr\) x

Output

module outputs
  Description Unit
fm_carbon_density
(t_all, j, land, c_pools)
LPJmL carbon density for land and carbon pools \(tC/ha\)
pm_carbon_density_other_ac
(t_all, j, ac, ag_pools)
Above ground other land carbon density for age classes and carbon pools \(tC/ha\)
pm_carbon_density_plantation_ac
(t_all, j, ac, ag_pools)
Above ground plantation carbon density for age classes and carbon pools \(tC/ha\)
pm_carbon_density_secdforest_ac
(t_all, j, ac, ag_pools)
Above ground secondary forest carbon density for age classes and carbon pools \(tC/ha\)

Realizations

(A) normal_dec17

This realization provides carbon density information on cellular level to all land modules ([30_crop], 31_past, 32_forestry, 34_urban and 35_natveg). The realization also provides carbon density for different age-classes, based on a chapman-richards volume growth model, to the land modules 32_forestry and 35_natveg Braakhekke et al. (2019).

Actual CO2 emissions are calculated based on changes in carbon stocks between timesteps in the interface vm_carbon_stock.

\[\begin{multline*} vm\_emissions\_reg(i2,emis\_oneoff,"co2\_c") = \sum_{cell(i2,j2),emis\_land(emis\_oneoff,land,c\_pools)}\left(\frac{ \left(pcm\_carbon\_stock(j2,land,c\_pools,"actual") - vm\_carbon\_stock(j2,land,c\_pools,"actual")\right)}{m\_timestep\_length}\right) \end{multline*}\]

Limitations There are no known limitations.

Definitions

Objects

module-internal objects (A: normal_dec17)
  Description Unit A
f52_growth_par
(clcl, chap_par, forest_type)
Parameters for chapman-richards equation \(1\) x
f52_land_carbon_sink
(t_all, i, rcp52)
Land carbon sink adjustment factors from Grassi et al 2021 \(GtCO2/year\) x
i52_land_carbon_sink
(t_all, i)
Land carbon sink adjustment factors from Grassi et al 2021 \(GtCO2/year\) x
pc52_carbon_density_start
(t_all, j, ag_pools)
Above ground carbon density for new land in other land pool \(tC/ha\) x
q52_emis_co2_actual
(i, emis_oneoff)
Calculation of annual CO2 emissions \(Tg/yr\) x

Sets

sets in use
  description
ac Age classes
ag_pools(c_pools) Above ground carbon pools
age Population age groups
c_pools Carbon pools
cell(i, j) number of LPJ cells per region i
chap_par Chapman-richards parameters
clcl climate classification types
emis_land(emis_oneoff, land, c_pools) Mapping between land and carbon pools
emis_oneoff(emis_source) oneoff emission sources
emis_source Emission sources
factors factors included in factor requirements
forest_type forest type
i all economic regions
i2(i) World regions (dynamic set)
j number of LPJ cells
j2(j) Spatial Clusters (dynamic set)
k(kall) Primary products
land Land pools
land_forest(land_timber) Forested land pools
pollutants(pollutants_all) subset of pollutants_all that can be taxed
rcp52 climate change impact sceanrios
stockType Carbon stock types
t_all(t_ext) 5-year time periods
t(t_all) Simulated time periods
type GAMS variable attribute used for the output

Authors

Benjamin Leon Bodirsky, Florian Humpenoeder, Abhijeet Mishra

See Also

09_drivers, 14_yields, 29_cropland, 30_croparea, 31_past, 32_forestry, 35_natveg, 45_climate, 56_ghg_policy, 59_som

References

Braakhekke, Maarten C., Jonathan C. Doelman, Peter Baas, Christoph Müller, Sibyll Schaphoff, Elke Stehfest, and Detlef P. van Vuuren. 2019. “Modelling Forest Plantations for Carbon Uptake with the LPJmL Dynamic Global Vegetation Model.” Earth System Dynamics Discussions, April, 1–24. https://doi.org/https://doi.org/10.5194/esd-2019-13.
Humpenöder, Florian, Alexander Popp, Jan Philip Dietrich, David Klein, Hermann Lotze-Campen, Markus Bonsch, Benjamin Leon Bodirsky, Isabelle Weindl, Miodrag Stevanovic, and Christoph Müller. 2014. “Investigating Afforestation and Bioenergy CCS as Climate Change Mitigation Strategies.” Environmental Research Letters 9 (6): 064029. https://doi.org/10.1088/1748-9326/9/6/064029.